欢迎来到上海社桥企业服务集团有限公司!
021-62107099
首页
公司注册
代理记账
许可证办理
新闻动态
关于社桥
联系我们
行业动态
知识库
公司动态
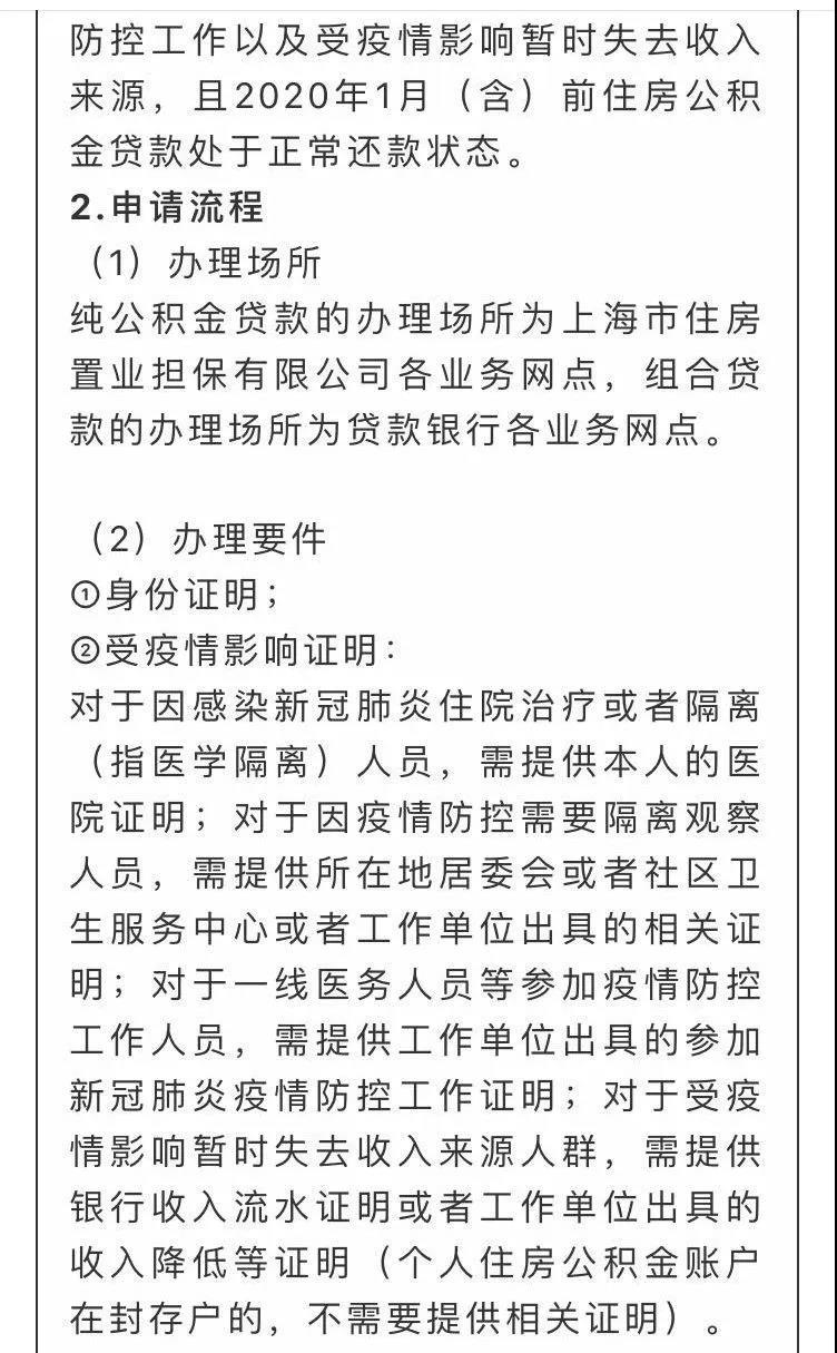
【企业必看】上海官宣!住房公积金阶段性支持
文章作者:作者:未知
时间:2020-03-11 00:00:15
点击次数:
0
次
为应对新冠肺炎疫情
上海公布了
住房公积金阶段性支持政策
上一篇:
定了!国税总局通知:3月征期延迟7天!小规模专
下一篇:
1078家企业营业执照被吊销!即日起,对“零申报
Creating value for customers is our mission that will never change!
为客户创造价值 ,是我们不变的使命!
留下联系方式为您解决企业相关问题!
021-62107099
上海社桥企业服务集团有限公司
浦东地址:上海市浦东新区张杨路620号中融恒瑞大厦东塔24楼
电 话:021-62107099 手 机:13524150968
E-mail:alan@companybridge.com.cn 备案号:
沪ICP备11009476号-1
走进社桥
关于我们
社桥优势
合作伙伴
联系我们
业务范围
公司注册
代理记账
许可证办理
新闻动态
公司动态
行业动态
知识库